| Site Name | Latitude | Longitude | Observed |
|---|---|---|---|
| BOREAS_NSA_OBS | 55.88 | -98.48 | 1994-2004 |
| CastelPorziano | 41.71 | 12.38 | 1997-2003 |
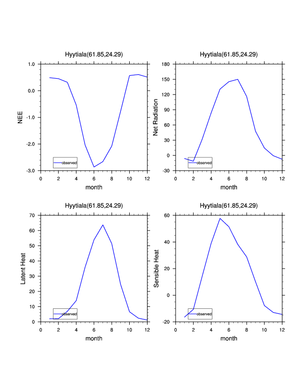
| Hyytiala | 61.85 | 24.29 | 1996-2003 |
| Kaamanen | 69.14 | 27.30 | 2000-2003 |
| LBA_Tapajos_KM67 | -3.01 | -54.58 | 2002-2005 |
| Lethbridge | 49.71 | -112.94 | 1999-2004 |
| Tharandt | 50.96 | 13.57 | 1996-2003 |
| Vielsalm | 50.31 | 6.00 | 1998-2003 |